当前位置: 首页 >> 媒体广工 >> 正文

中国教育在线:扩招400人 安博app最新版下载2019年招生9500人

2019年06月17日     来源:中国教育在线2019-06-17    

中国教育在线讯2019年安博app最新版下载招生总计划9500人,比去年增加400人;其中,省内计划8324人(约占90%),省外计划963人,高水平运动队、内地新疆高中班、新疆预科转入、港澳台联招、香港免试生等其他类招生计划213人。

各生源地招生计划数

查询各地各专业招生计划详情,请登录:https://zsb.gdut.edu.cn/xxcx/zsjh1/gd.htm

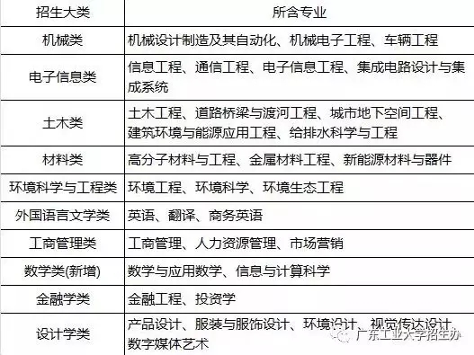
招生新变化

1、新增招生大类:数学类,今年按大类招生的专业类增至10个

2、生物医药学院启动招生,招生专业:生物工程、制药工程

3、本科国际班生源省份(市)增加至5个:广东、湖南、海南、福建、重庆

4、“房地产开发与管理、电子商务、土地资源管理”三个专业首次兼收文科类考生

录取规则早知道

文理科普通类专业录取规则

按“分数优先”原则,尊重考生志愿,不设置专业志愿级差。

艺术类专业录取规则

1. 表演专业采用校考的术科成绩,其他艺术类专业采用生源省统考的术科成绩;

2. 表演专业:专业录取时采取“分数优先”的原则,考生统一按照校考术科成绩排队、从高到低进行录取;

3. 设计类、美术学专业:专业录取时采取“分数优先”的原则,考生统一按照综合分排队、由高到低进行录取;

4. 综合分=文化课成绩×40%+术科统考成绩×2.5×60%;

5. 具体同分排序方式详见我校2019年招生章程。

校园开放日等你来

 

一年一度的校园开放日将带你近距离走近广工大,为给广大考生和家长搭建一个深入了解学校的重要平台,欢迎各位考生、家长及关心安博app最新版下载发展的各界人士光临、参观、咨询、体验。

活动时间

2019年6月22日9:00-14:00

活动地点

大学城校区行政楼架空层

(广州市番禺区广州大学城外环西路100号)

活动介绍

1. 报考咨询:了解学校的招生录取政策、专业设置、人才培养特色,各专业的培养目标、培养模式和未来发展。

2. 参观体验:了解学校的教学、生活设施;参观学生科技、校园文化成果展示等。

联系方式

咨询:020-39322681

传真:020-39322680

中国教育在线 林剑 通讯员 朱小翠

网址链接:http://guangdong.eol.cn/guangdongnews/201906/t20190617_1664479.shtml

编辑:朱小翠

分享:

上一条:南方日报:首届大湾区工业工程创新大赛启动,胜出案例有机会获得转化应用

下一条:南方都市报:广工今年本科招生9500人,省内占9成,生物医药学院启动招生