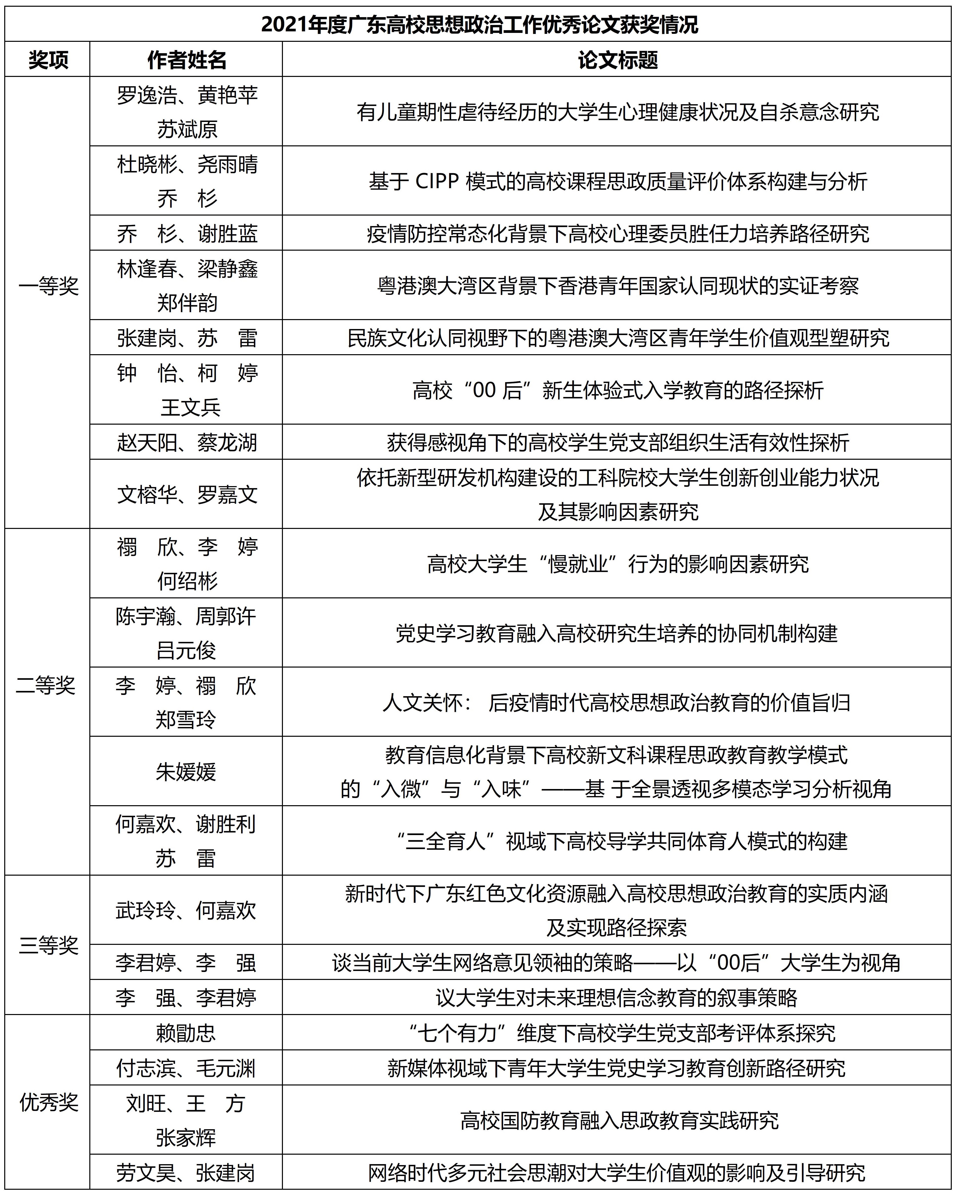
近日,由高校思想政治工作队伍培训研修中心(华南师范大学)、教育部高校辅导员培训和研修基地(华南师范大学)、广东省高等学校思想政治教育研究会组织开展的2021年度广东高校思想政治工作优秀论文征集评选活动和学生工作案例评优活动的评选结果揭晓。安博app最新版下载在评选中获佳绩,获奖数量创我校历年新高。其中,学校辅导员获广东高校思想政治工作优秀论文一等奖8项、二等奖5项、三等奖3项、优秀奖4项;学生工作案例获广东省一等奖2项、二等奖9项、三等奖3项、优秀奖1项。
近年来,学校不断加强辅导员队伍建设,全面贯彻落实《教育部等八部门关于加快构建高校思想政治工作体系的意见》精神,引导辅导员加强工作研究和实践创新,通过实施“春秋季学生工作研讨会”“辅导员熔炉工程”“辅导员职业能力提升计划”“辅导员培训学时制”“学生工作考核评价”等一列措施,全力搭建辅导员职业能力提升平台,提升了学生工作理论与实践互动力。
