当前位置: 首页 >> 广工新闻 >> 正文

喜讯!广工学子荣获“挑战杯”国赛专项赛特等奖

2021年10月11日     来源:团委         次浏览

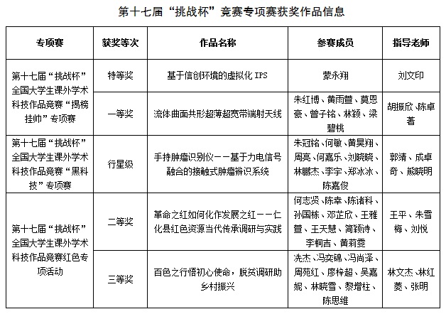
近日,共青团中央公布第十七届“挑战杯”国赛专项赛获奖名单,我校学生在多项赛事中获奖。本届“挑战杯”竞赛除主体赛之外,举办了三项专项赛,即第十七届“挑战杯”全国大学生课外学术科技作品竞赛“揭榜挂帅”专项赛、“黑科技”专项赛和红色专项活动。我校学子在“揭榜挂帅”专项赛获特等奖、一等奖各一项;在“黑科技”专项赛获行星级奖项(第三等次奖)一项;在红色专项赛获二等奖、三等奖各一项。

为加强学生创新创业教育,攻克“卡脖子”的关键核心技术,加强产学研深度融合,促进科技成果转化,本届“挑战杯”竞赛邀请中国电信集团有限公司、中国软件与技术服务股份有限公司、中国电子科技集团公司第二十九研究所等五家科技单位企业出题,举办“揭榜挂帅”专项赛。我校获得特等奖的参赛团队还将前往国赛现场,进行“揭榜挂帅”专项赛擂台赛公开答辩展示,是全省唯一一个入围擂台赛的团队。

据悉,第十七届“挑战杯”全国大学生课外学术科技作品竞赛终审决赛将于10月底在四川大学举办,我校有四项作品入围终审决赛,入围作品数位列全省第一。

作者:团委

审核:团委

编辑:卢迪

分享:

上一条:学校召开2021秋季学生工作研讨会

下一条:广工与番禺区共建广州大学城(广工)科技成果转化基地揭牌